Http缓存基本概念
Http报文
在浏览器和服务器进行Http通信时发送的数据即为Http报文,其中分为两部分:
- header - 报文的首部或头部,其中保存着各类请求的属性字段,关于Http的缓存相关规则信息均保存在header中
- body - 请求体部分,Http请求真正传输的主体部分
首次请求基本规则
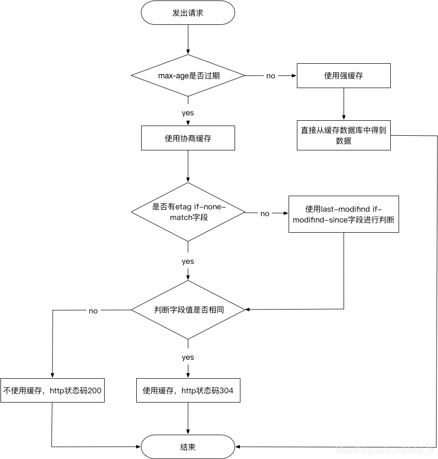
Http缓存主要涉及三个角色:一是浏览器,二是浏览器的缓存数据库,三是服务器。当浏览器端向服务器发出第一次请求时:

首次请求后即如上流程图所示执行,而当浏览器再次执行同一的请求时,根据不同的缓存类型将会执行不同的行为。
下面举个具体的请求例子:

这是首次请求某网站资源时的http报文情况,其中的Cache-Control即是用来控制缓存的规则字段,另外还有一些其他的规则字段也是同样用来控制缓存,下面从缓存的类型说起。
缓存的类型
Http缓存主要分为两种:强缓存和协商缓存。
两种缓存分别通过Http报文头部不同的字段进行控制,下面将分别介绍两种缓存:
强缓存
强缓存基本原理是:所请求的数据在缓存数据库中尚未过期时,不与服务器进行交互,直接使用缓存数据库中的数据。
当缓存未命中时,则重新向服务器请求数据,其基本流程与首次请求时相似
而控制强缓存过期时间的主要有两个规则字段:
- Expire 其指定了一个日期/时间,在这个日期/时间之后,HTTP响应被认为是过时的。但是它本身是一个HTTP1.0标准下的字段,所以如果请求中还有一个置了 “max-age” 或者 “s-max-age” 指令的Cache-Control响应头,那么 Expires 头就会被忽略。
- Cache-Control 通用消息头 用于在http请求和响应中通过指定指令来实现缓存机制。其常用的几个取值有:
- private:客户端可以缓存
- public:客户端和代理服务器都可以缓存
- max-age=xxx:缓存的内容将在xxx 秒后失效
- s-max-age=xxx:同s-max-age,但仅适用于共享缓存(比如各个代理),并且私有缓存中忽略。
- no-cache:需要使用协商缓存来验证缓存数据
- no-store:所有内容都不会缓存,强缓存和协商缓存都不会触发
- must-revalidate:缓存必须在使用之前验证旧资源的状态,并且不可使用过期资源。

在打开一个网页时,这些size为from disk cache的即为从磁盘中读取,即命中了强缓存。打开一个具体的命中的请求:

其中的Cache-Control字段中即标识了缓存可以被客户端和代理服务器缓存,并且缓存的时间为315…秒(365天)后失效,我们在执行这一请求时在其缓存过期时间之内,所以直接命中并从磁盘中读取,不需要与服务器交互。
协商缓存
当强缓存过期未命中或者响应报文Cache-Control中有must-revalidate标识必须每次请求验证资源的状态时,便使用协商缓存的方式去处理缓存文件。
协商缓存主要原理是从缓存数据库中取出缓存的标识,然后向浏览器发送请求验证请求的数据是否已经更新,如果已更新则返回新的数据,若未更新则使用缓存数据库中的缓存数据,具体流程如下,当协商缓存命中:

协商缓存未命中的情况:

结合具体的请求来看,首先是第一次发送某请求后服务器的response:

两个字段etag和last-modified是用于协商缓存的规则字段。其中etag是所请求的数据在服务器中的唯一标识,而last-modifind标识所请求资源最后一次修改的时间。
在缓存时间3600秒过去之后,我们再次发起同样的请求:

可以看到,在我们的请求中有这样两个字段if-modifind-since和if-none-match,两个字段分别对应着响应中的last-Modified和etag,用来对协商缓存进行判断:
- 首先,如果在第一次请求中有etag和last-modified时,缓存数据库会保存这两个字段,并且在再次发起同样的请求时以if-none-match和if-modified-since发送保存的last-modified和etag数据。
- 服务器收到请求后会以优先级if-none-match > if-modifind-since的顺序进行判断,如果资源的etag和if-none-match相等,即所请求的资源没有变化,此时浏览器即可以使用缓存数据库中的数据,此时http的请求状态码为304,请求的资源未变化。
- 如果请求字段中没有if-none-match,就使用if-modified-since来判断。如果if-modified-since的值和所请求的资源时间一致,即所请求的资源相同,浏览器即可以使用缓存数据库中的数据。http状态码304。

林秀栋的技术博客